2024-02-27
新加坡依靠其独特且安全的环境,吸引了无数高净值人群在此设立家族办公室。此外,一系列家族办公室税收优惠政策,更直接刺激了新加坡家族办公室数量的增长。全世界的财富,都在以肉眼可见的速度流入新加坡。今天,我们就来说说新加坡为什么那么吸引富豪、资金和企业。
联合早报2月16日消息称,为推动本国资产和财富管理领域的发展,新加坡政府将延长包括家族办公室在内的基金经理人可享有的税务优待多五年。
与此同时,政府将调整税务优待计划的条件,让本地投资环境更具吸引力。

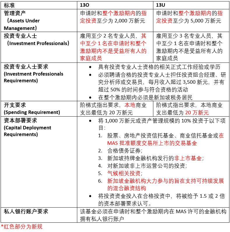
在所得税法令的13D、13O和13U计划下,符合资格的基金能够享有税务优待。这些优待包括特定投资取得的一些收入可免税,以及可针对相关开支索回消费税等。
政府在今年的预算案中宣布,延长这些税务计划的截止日期,从今年12月31日延至2029年12月31日。
此外,政府将加强13O计划,把本地注册的有限合伙人(limitedpartnership)公司纳入计划中。13D、13O和13U计划所需符合的经济条件会有所调整。变化将从明年1月1日起生效。
税收豁免计划

其实,为了推动本地财富管理领域,政府不止一次调整税务优待计划。
例如,从去年7月5日起,金管局要求在13O计划下申请设立的单一家办,资产管理规模从至少1000万元提高到至少2000万元,而且在整个享有优惠期间,都须确保资产管理规模达到这个最低门槛。这旨在确保本国吸引最顶尖,而且想要为经济做出更有意义贡献的家办。
据市场人士观察,获金管局税务优惠的单一家办数目,从2021年的700个增至2022年底的1100个,若连多户家办都计算在内,去年家办总数可能接近1340个。
税收豁免计划
为吸引更多家族在新加坡设立家族办公室,政府推出税收优惠政策,允许家族投资工具对指定投资的特定类型收入享受免税待遇。这些指定投资包括股票、债券、房地产等,但不包括与新加坡房地产有关的投资。
主要目标是通过为新加坡基金管理公司提供有利的税收环境来支持新加坡资产和财富管理行业的发展。
具体来说,有三种免税计划,分别为:在岸基金免税计划(Onshore (Singapore Resident Company) Fund Tax Exemption Scheme)(13O)、增强型基金免税计划(Enhanced Tier Fund Tax Exemption Scheme)((13U)和离岸基金免税计划(Offshore Fund Tax Exemption Scheme)(13D)。
细分如下:

在岸(新加坡居民公司)基金免税计划(所得税法第13O条)(原为第13R条)(13O计划),适用于新加坡持牌基金管理人或注册基金管理人管理的在新加坡设立并运营的基金。

增强型基金免税计划所得税法第13U 条)(原为第13X条 ) (13U计划),适用于新加坡持牌基金管理人或注册基金管理人管理的各类基金。

离岸基金免税计划(所得税法第13D条)(原为第13CA条)(13D计划),适用于新加坡持牌基金管理人或注册基金管理人管理的未设立于新加坡的基金。


设立家族办公室的流程
1、材料收集、背景调查、整理规划和前期与MAS的沟通
明确家办设立的目标与目的,在充分沟通以及文件梳理之后,规整信息并根据MAS(新加坡金融管理局)的要求,呈报家办的商业规划与申办人背景信息。
2、架构的搭建与申请高级工作签证EP
注册设立规划的架构,以及运营银行户口和私行投资户口的开设,和向人力部MOM申请家族办公室下的工作准证—EP。
3、资产落地,递交正式的申请
合规的协助安排资产落地,出具律师的Legal Opinion,开设金管局户口,随后递交正式的免税申请。
4、获得批复后每年维护
家办根据申报的投资策略,进行日常的管理维护,以及投资活动。
5、个人税务申报
指导申请人申报个人所得税,保持良好的个人税务记录
6、 新加坡永久居民申请
帮助申请人和其直系亲属递交新加坡永久居民申请。

总的来说,政府避免对现有具吸引力的税务奖励计划作出太大的改变,而是以精细调准的方式,发展本地财富管理领域,将为现有家族办公室提供确定性,让他们为更长远的投资进行规划,是个明智之举。
这一举措不仅体现了新加坡政府对家族办公室的支持和重视,也有利于家族办公室为更长远的投资进行规划,同时也能吸引更多有意在新加坡长期投资的家族。
最后,金管局在第三季公布更多关于设立基金的经济条件时,应该会遵循过去的原则,着重发展能够为经济带来更广泛附带利益的投资管理领域。感兴趣的小伙伴欢迎关注我们,我们会为大家提供实时信息。